Return退貨政策
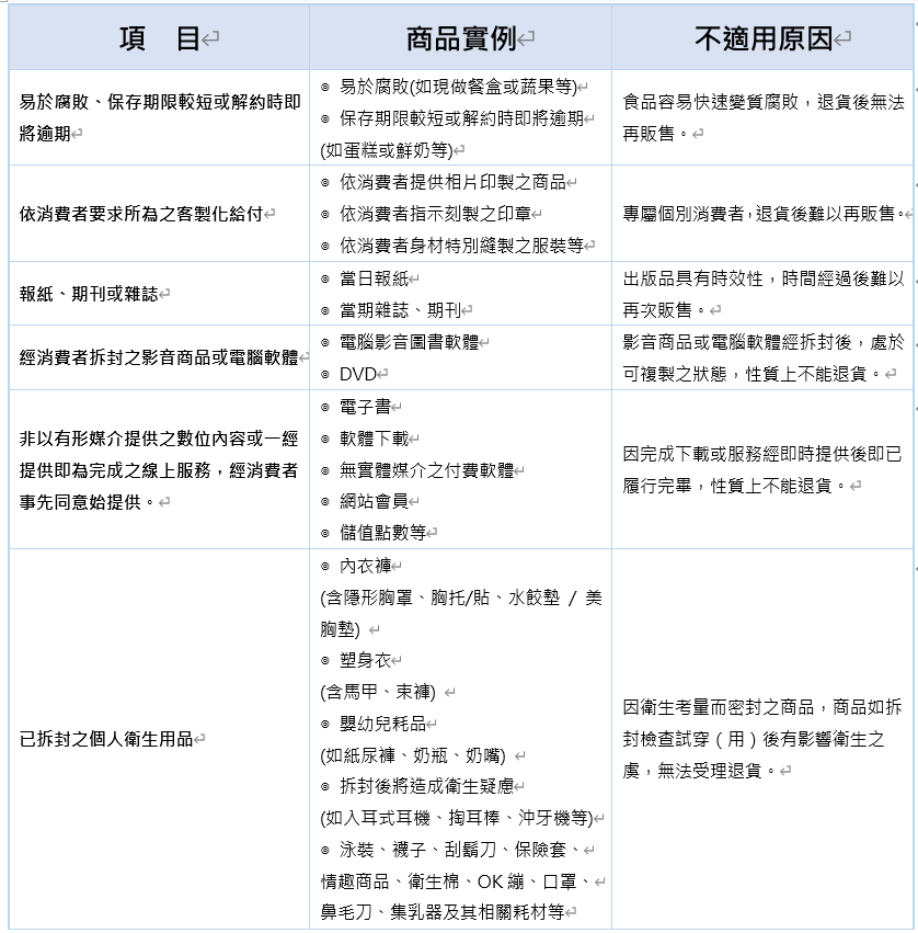
<p style="border-style:solid;border-color:rgb(229,231,235);min-width:0px;margin-bottom:0.75rem;font-family:'Noto Sans TC', '微軟正黑體', Inter, 'system-ui', '-apple-system', BlinkMacSystemFont, 'Segoe UI', Roboto, 'Helvetica Neue', Arial, sans-serif, 'Apple Color Emoji';font-size:14px;"><span style="border-style:solid;border-color:rgb(229,231,235);min-width:0px;"><span style="border-style:solid;border-color:rgb(229,231,235);min-width:0px;font-weight:bolder;font-size:16px;"><font color="#ff0000">●退換貨需知</font></span></span></p><ol style="border-style:solid;border-color:rgb(229,231,235);min-width:0px;list-style-type:none;color:rgb(48,49,51);font-family:'Noto Sans TC', '微軟正黑體', Inter, 'system-ui', '-apple-system', BlinkMacSystemFont, 'Segoe UI', Roboto, 'Helvetica Neue', Arial, sans-serif, 'Apple Color Emoji';font-size:14px;"><li style="border-style:solid;border-color:rgb(229,231,235);min-width:0px;list-style-position:inside;margin-bottom:0.75rem;list-style-type:decimal;">請務必於取貨後7天猶豫期內(包含例假日)辦理退貨(猶豫期非試用期),請至【會員中心<span style="font-size:12pt;font-family:'微軟正黑體', sans-serif;">→</span>查看訂單詳情<span style="font-family:'微軟正黑體', sans-serif;font-size:16px;">→</span>確認所要取消訂單<span style="font-family:'微軟正黑體', sans-serif;font-size:16px;">→</span>取消交易】則將立即為您辦理相關事宜,若該筆訂單無法線上【取消交易】,請至【會員中心<span style="font-family:'微軟正黑體', sans-serif;font-size:16px;">→</span><span style="font-family:'微軟正黑體', sans-serif;font-size:16px;"><span style="font-family:'Noto Sans TC', '微軟正黑體', Inter, 'system-ui', '-apple-system', BlinkMacSystemFont, 'Segoe UI', Roboto, 'Helvetica Neue', Arial, sans-serif, 'Apple Color Emoji';font-size:14px;">查看訂單詳情</span>→</span>確認所要取消訂單<span style="font-family:'微軟正黑體', sans-serif;font-size:16px;">→</span>我要聯絡】中反應,將會由客服人員為您服務。</li><li style="border-style:solid;border-color:rgb(229,231,235);min-width:0px;list-style-position:inside;margin-bottom:0.75rem;list-style-type:decimal;">提醒您,申請退貨時,請務必將您所訂購之完整商品、配件、贈品及包裝置入於原外包裝箱內,並將商品回復原狀(包含主機、附件、內外包裝、隨機文件、贈品等),將會安排宅配前往取貨,並像取貨人員收取退貨簽單並保留該單據到收到退款為止,以利後續退換貨作業。</li></ol><p style="border-style:solid;border-color:rgb(229,231,235);min-width:0px;margin-bottom:0.75rem;color:rgb(48,49,51);font-family:'Noto Sans TC', '微軟正黑體', Inter, 'system-ui', '-apple-system', BlinkMacSystemFont, 'Segoe UI', Roboto, 'Helvetica Neue', Arial, sans-serif, 'Apple Color Emoji';font-size:14px;"><br style="border:0px solid rgb(229,231,235);min-width:0px;" /><span style="border-style:solid;border-color:rgb(229,231,235);min-width:0px;color:rgb(77,77,230);"><span style="border-style:solid;border-color:rgb(229,231,235);min-width:0px;font-weight:bolder;">●注意事項</span></span><br style="border:0px solid rgb(229,231,235);min-width:0px;" /> 3C家電 :</p><ul style="border-style:solid;border-color:rgb(229,231,235);min-width:0px;list-style-type:none;color:rgb(48,49,51);font-family:'Noto Sans TC', '微軟正黑體', Inter, 'system-ui', '-apple-system', BlinkMacSystemFont, 'Segoe UI', Roboto, 'Helvetica Neue', Arial, sans-serif, 'Apple Color Emoji';font-size:14px;"><li style="border-style:solid;border-color:rgb(229,231,235);min-width:0px;list-style-type:disc;list-style-position:inside;margin-bottom:0.75rem;">7天鑑賞期(非試用期)內進行商品退換貨時,應負有回復原狀之義務。</li><li style="border-style:solid;border-color:rgb(229,231,235);min-width:0px;list-style-type:disc;list-style-position:inside;margin-bottom:0.75rem;">退換貨商品必須是全新商品,商品與盒裝外觀不得有刮傷、破損、受潮、塗寫文字,且必須保有相關配件(保護袋、配件包裝、保麗龍、贈品、所附文件...等)之完整性。</li><li style="border-style:solid;border-color:rgb(229,231,235);min-width:0px;list-style-type:disc;list-style-position:inside;margin-bottom:0.75rem;">鑑賞期內請保留原「運送外箱」,勿讓物流商或貨運公司收走,以便退換貨返還時保護商品使用。</li><li style="border-style:solid;border-color:rgb(229,231,235);min-width:0px;list-style-type:disc;list-style-position:inside;margin-bottom:0.75rem;">另洗衣機、烘衣機,除產品本身故障或瑕疵外,一經使用將會影響退貨權限。(詳細退貨權限請參考商品頁說明)</li></ul><p style="border-style:solid;border-color:rgb(229,231,235);min-width:0px;margin-bottom:0.75rem;color:rgb(48,49,51);font-family:'Noto Sans TC', '微軟正黑體', Inter, 'system-ui', '-apple-system', BlinkMacSystemFont, 'Segoe UI', Roboto, 'Helvetica Neue', Arial, sans-serif, 'Apple Color Emoji';font-size:14px;"> </p><p style="border-style:solid;border-color:rgb(229,231,235);min-width:0px;margin-bottom:0.75rem;font-family:'Noto Sans TC', '微軟正黑體', Inter, 'system-ui', '-apple-system', BlinkMacSystemFont, 'Segoe UI', Roboto, 'Helvetica Neue', Arial, sans-serif, 'Apple Color Emoji';font-size:14px;"><font color="#ff0000"><span style="font-size:16px;"><b>下列6項商品排除7天猶豫期:</b></span> </font><span style="color:rgb(48,49,51);"> </span></p><p style="border-style:solid;border-color:rgb(229,231,235);min-width:0px;margin-bottom:0.75rem;font-family:'Noto Sans TC', '微軟正黑體', Inter, 'system-ui', '-apple-system', BlinkMacSystemFont, 'Segoe UI', Roboto, 'Helvetica Neue', Arial, sans-serif, 'Apple Color Emoji';font-size:14px;"><img src="https://mall.iopenmall.tw/website/uploads/website_71747/zh-tw/7ec659734610fa88071b604f7fe2c4bc.png?hash=8975" style="width:837.995px;" alt="7ec659734610fa88071b604f7fe2c4bc.png?hash=8975" /><span style="color:rgb(48,49,51);"><br /></span></p><p style="border-style:solid;border-color:rgb(229,231,235);min-width:0px;margin-bottom:0.75rem;color:rgb(48,49,51);font-family:'Noto Sans TC', '微軟正黑體', Inter, 'system-ui', '-apple-system', BlinkMacSystemFont, 'Segoe UI', Roboto, 'Helvetica Neue', Arial, sans-serif, 'Apple Color Emoji';font-size:14px;"></p><ul style="border-style:solid;border-color:rgb(229,231,235);min-width:0px;list-style-type:none;color:rgb(48,49,51);font-family:'Noto Sans TC', '微軟正黑體', Inter, 'system-ui', '-apple-system', BlinkMacSystemFont, 'Segoe UI', Roboto, 'Helvetica Neue', Arial, sans-serif, 'Apple Color Emoji';font-size:14px;"><li style="border-style:solid;border-color:rgb(229,231,235);min-width:0px;list-style-type:disc;list-style-position:inside;margin-bottom:0.75rem;">此為私人消耗性產品,除商品本身有瑕疵可退貨外,ㄧ經拆封、食用或保存不良導致變質,將會影響退貨權限。</li><li style="border-style:solid;border-color:rgb(229,231,235);min-width:0px;list-style-type:disc;list-style-position:inside;margin-bottom:0.75rem;">商品本身有瑕疵可辦理退貨,請保持包裝完整(包含購買商品、附件、內外包裝、贈品等)請一併退回,若缺件將會影響退貨權限。</li><li style="border-style:solid;border-color:rgb(229,231,235);min-width:0px;list-style-type:disc;list-style-position:inside;margin-bottom:0.75rem;">網頁商品會因為使用不同的品牌螢幕以及解析度不同,造成圖片顏色呈現略有不同,請以實品顏色為準。</li></ul>





