🔌 『APC BV500-TW 在線互動式不斷電系統』🔌
【商品特色】
🌟 6個不斷電家用3孔插座(防突波+電池備援)
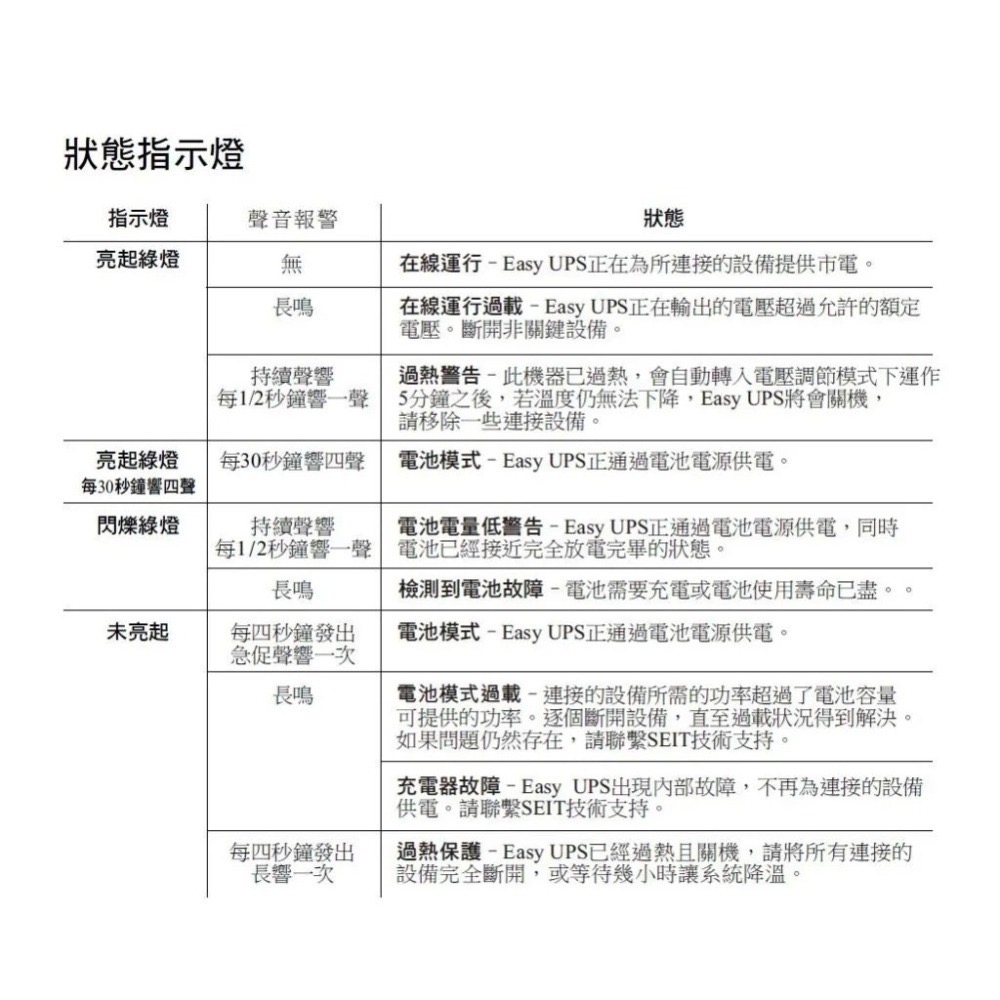
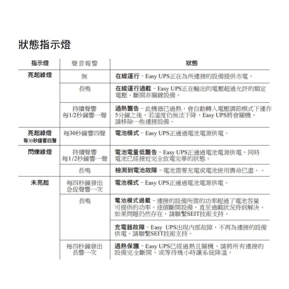
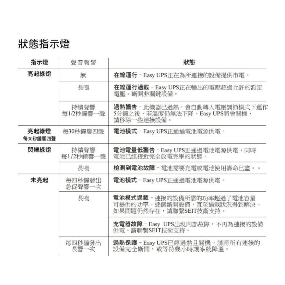
🌟 結合電源按鈕/狀態指示燈
🌟 2周一次內部零件自我檢測
🌟 按鍵式斷路器
🌟 單一步驟,即可完成連接操作
🌟 超廣AVR穩壓範圍/保固主機3年/電池2年
🌟 MIT 台灣製造
【商品規格】
型號 : BV500-TW
電池充電時間 : 6-8小時
輸出插座 : 6個插座
尺寸 : 30.5x16.05x9.25(cm)
重量 : 3.9kg
輸出功率 : 500VA/300W
輸出(電池模式) : 100V,50/60Hz(+-1Hz)
額定輸入 : 100V,50/60Hz +-5(自動偵測)
自動電壓調節 : 至多可提高欠電壓18%,降低過電壓15%
BSMI : R34114
保固 : 主機3年/電池2年
⚠️⚠️⚠️【重大提醒】⚠️⚠️⚠️
剛收到商品請不要急著接電使用、必須先將商品上的電池連接器(黃色拉環)往上拉起、
然後將其推入裝置中、才能正常通電、詳細操作請詳閱使用說明書再進行安裝~






此商品暫時沒有評價