可預期的改變,才是真正的表情控制
在操作樂器時,能掌握「可預期的改變」是樂手最重要的能力之一。當你轉動音量旋鈕或改變力度,若器材能給出穩定且可預期的音色回應,演奏者就能更自在地表達情感,在舞台或錄音中保持自信。這種可預期性不只是技術上的便利,更是音樂性愉悅感的來源。
動態與 touch sensitive 的愉悅
動態不只是音量的起伏,而是演奏強弱、瞬態、泛音與電子鏈路之間的綜合感知。當器材能在不同演奏強度下呈現平滑、自然的音色變化,演奏者就會感受到「跟手」與 touch‑sensitive 的愉悅,因為每一次改變都能得到合理且音樂性的回饋。
為什麼傳統 treble‑bleed 顯得粗暴
常見的單電容或 RC 串/並聯設計,雖能在某些情況下保留高頻,但往往:
• 補償過於粗糙,容易出現亮度跳變或相位感。
• 與 pot 阻抗互動強烈,導致響應非線性躍進。
• 改變瞬態與包絡,破壞 touch 的預期感。
• 適配度有限,不同拾音器或線路下表現不穩定。
優化型 treble‑bleed 的價值
它能讓音量旋鈕在整個範圍內保持平滑的高頻響應,不是鎖死頻譜,而是透過節制的補償機制保留漸變特性。這讓你能在琴上直接布局不同的音色基底,與 tone 鈕的 filtering 搭配形成合理機制。
• 全開時的共振峰可透過刻度微調收斂。
• 低位區的高頻反彈收斂自然,甚至能當成 tone 的起始點,而不只是 clean up。
🔧 科學實測 × 藝術調音
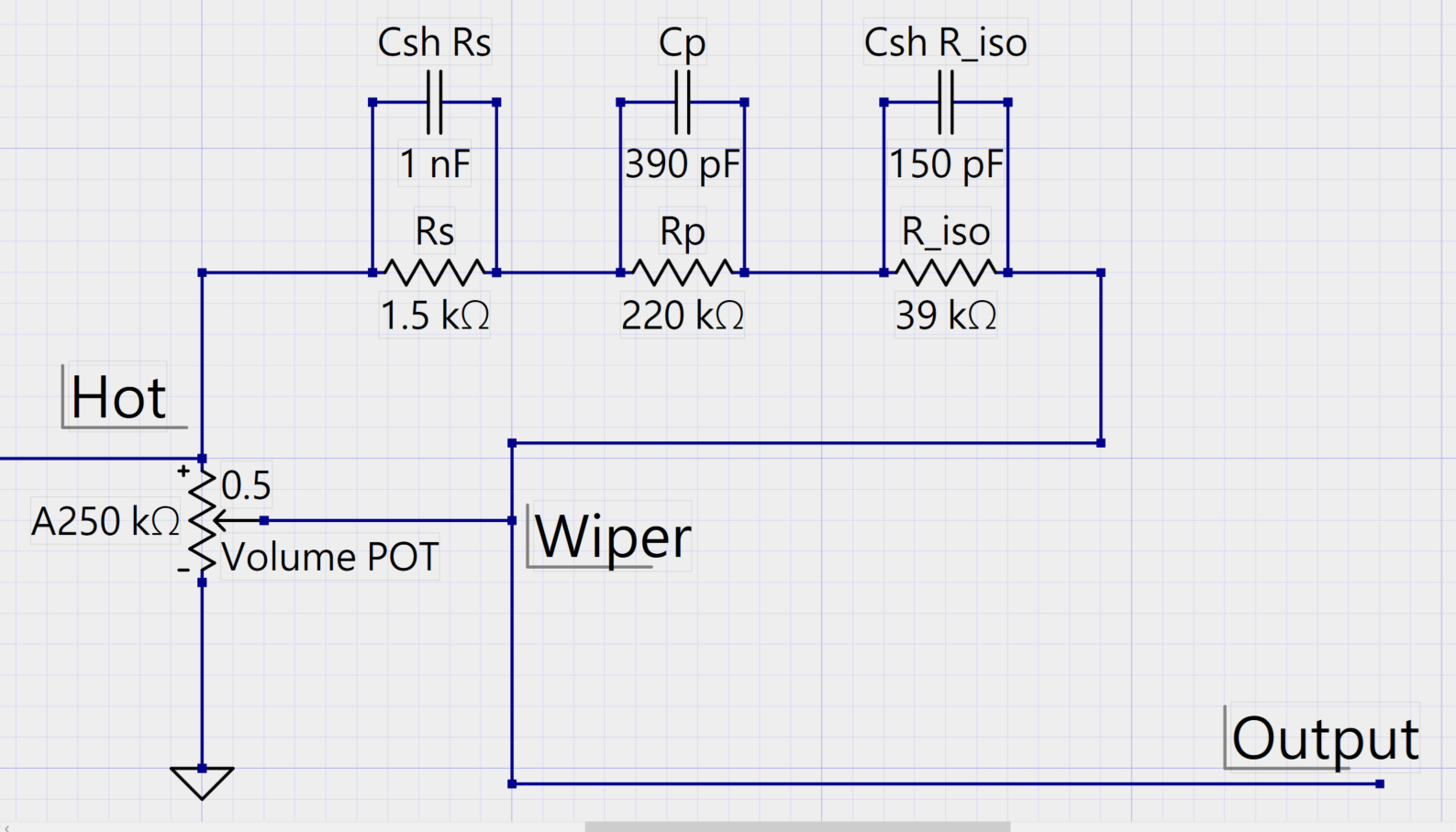
完整運算模型與 datasheet 驗證。支援 250kΩ / 500kΩ 電位器,提供標準泛用型與特化版本,也可客製調整。
📐 標配 250k
250k:Rs 1.5kΩ / CshRs 1nF / Rp 220kΩ / Cp 390pF / Riso 39kΩ / Csh_Riso 150pF
🧩 用料嚴選|低寄生、低耗損
焊錫:oyaide SS-47 含銀無鉛
電阻:Dale / Holco / TAKMAN 等高階型號
電容:WIMA / EVOX-RIFA / Rubycon / Kemet / BC component 等
📊 為何選六件式?
比起傳統 RC 串聯/並聯/單電容/可變式設計,六件式提供三段斜率補償,音量刻度變化更漸進、更可預期,全面優化各段頻率表現。
以下常見的配方在頻譜分布比較 音量 Full / 75% / 50% / 25% / 10%
上:琴內自體負載 / 下: 加入15ft導線及後端負載
330pf 單電容 (常見於Ibanez)
Kinman RC串聯 130k + 1.2nf
TV Jones RC並聯 150k// 1nf (最常見的配方)
JB 六件式優化





此商品暫時沒有評價