編號:U25-63
品名:正新CST內胎
尺寸:26 * 1.25 / 1.5
規格:美式AV氣嘴【48mm】
顏色:黑色
重量:160公克
影片連結:
https://www.youtube.com/watch?v=Sc7CXSJDcpc
※★☆◎如何選購輪胎尺寸
通常輪胎上會標示如下:
28×1 1/2【40-635】
27×1 1/4【32-630】
700×23【23-622】
27.5×1.9【48-584】
26×1 3/8【37-590】
26×1.75【47-559】
24×1 3/8【37-540】
24×1.75【47-507】
22×1 3/8【37-501】
22×1.75【47-457】
20×1 3/8【37-451】
20×1.75【47-406】
16×1.75【47-305】
14×1.75【47-254】
12 1/2×2 1/4【57-203】
英制26×1.75【歐制47-559】
英制26×1.3/8【歐制37-590】
這兩種雖然都是26吋,但並不相容
※※其他規格意同
※★☆◎內胎選擇:
只要內胎標示的範圍 包含你的外胎尺寸 就能使用,例如:
外胎是 26×1.75→
內胎標【26×1.5/1.75】代表26×1.5~1.75都可適用。
※★☆◎氣嘴種類
內胎的氣嘴有兩種主要規格:【美式】【法嘴】
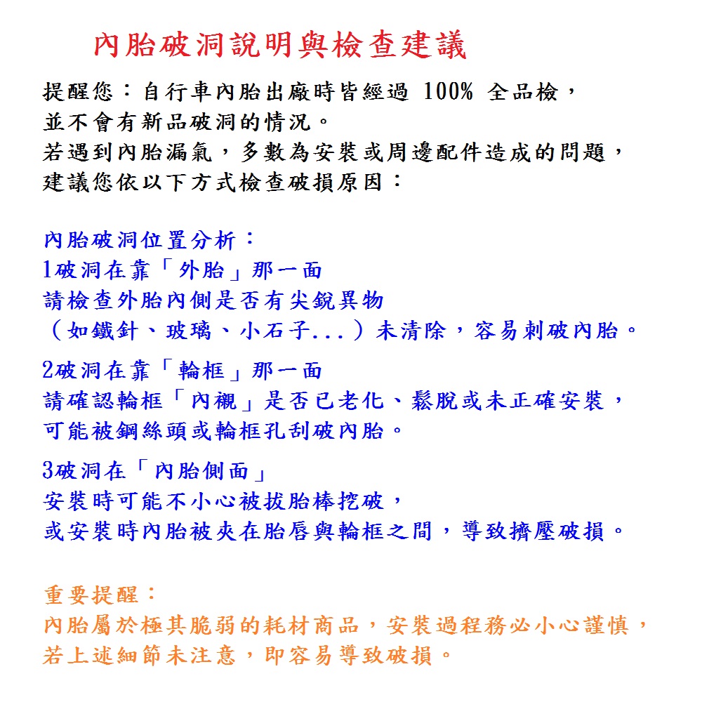
※★☆◎小提醒:
若你原本的輪圈是細孔(法嘴孔),換成美嘴內胎會塞不進去。
氣嘴長度也要注意:深框輪需選 48~80mm 長氣嘴。
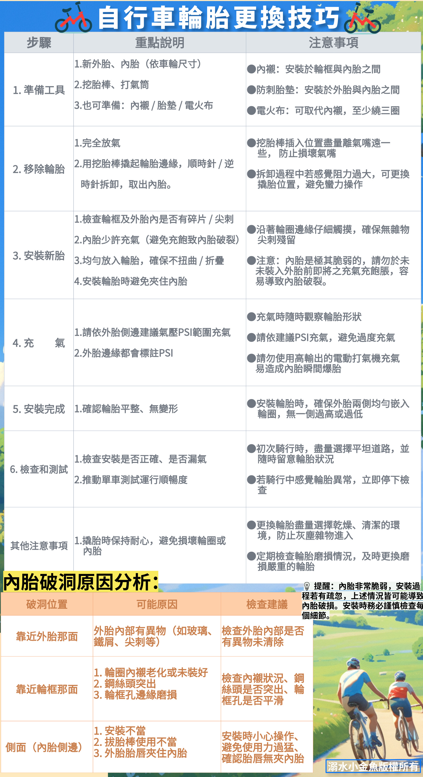
自行車變速鏈條安裝教學影片:
https://www.youtube.com/watch?v=SNXkKuxwfvs
自行車內胎安裝教學影片:
https://www.youtube.com/watch?v=Sc7CXSJDcpc
自行車外胎安裝教學影片:
https://www.youtube.com/watch?v=zBapWZ1pgRA
單速輪組與單速飛輪安裝教學影片:
https://www.youtube.com/watch?v=zFGFzQ1HAts
【伸縮款】卸胎棒&入胎棒教學影片:
https://www.youtube.com/watch?v=xZcCqvxF0Ik
自行車PVC內襯安裝教學影片:
https://www.youtube.com/watch?v=SKZuavhbDIc
單速鏈條安裝教學影片:
https://www.youtube.com/watch?v=pvPqnRxM6mw
無頭座管座墊轉接座教學影片:
https://www.youtube.com/watch?v=SAnUvvl7hRk
大盤拆裝教學影片
https://www.youtube.com/watch?v=9SvFYchhfEQ
溫馨提醒: 1、本賣場滿100元整(不含運)才出貨喔~謝謝! 2、本賣場在鳥松發貨 3、需求大量可先詢問客服確認






此商品暫時沒有評價