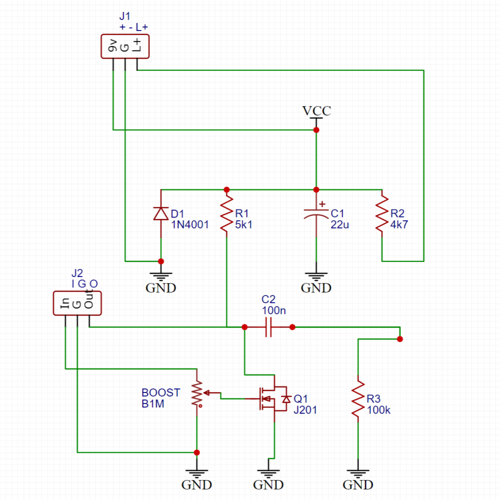
🎸 J201 JFET Boost DIY 完整套件包(一站式解決方案)
不必再為了找一個 J201 電晶體或合適的電位器跑遍電子街!我們將所有核心零件配齊,這款 JFET Boost 套件 參考了 LPB-1 的經典設計,讓您能輕鬆焊出具備「真空管質感」的音量提升效果器。
📦 套件內容物清單
- 核心 PCB: 高品質 J201 Boost 專用電路板。
- 關鍵電晶體: 精選 J201 JFET,提供飽滿的動態與音色。
- 基礎零件組: 包含電路所需的所有高品質電阻、電容元件。
🌟 為什麼選擇這個套件?
- 新手友善: PCB 佈局清晰,搭配高品質焊點設計,讓焊接過程更順利。
🔍 技術規格
- 效果類型: Clean Boost (JFET 放大)
- 安裝難度: ★★☆☆☆ (適合具備基本焊接能力的玩家)
J201 Boost套件, 效果器DIY材料包, JFET效果器製作, 自製效果器, Clean Boost套件, 電吉他零件, 效果器維修改裝





此商品暫時沒有評價