⚡ Fuzz Face NPN 電路板 DIY 核心套件 (半成品)
想體驗手工製作效果器的樂趣,又擔心複雜的電路焊接嗎?這款 Fuzz Face NPN 半成品套件 是您的最佳選擇。我們已經為您完成了最耗時的電阻與電容焊接,您只需專注於最後的線材連接與音色調校!
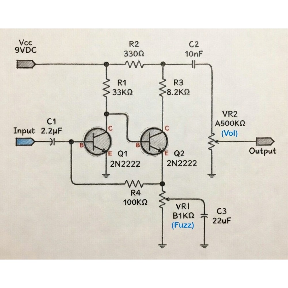
本套件包含
- 預焊電路板:高品質電路板,電阻、電容已精確焊接完成,確保基本音色架構穩定。
- 電晶體自由配:保留 NPN 電晶體安裝位,並隨附一對經典 2N2222 矽晶體,您也可自行更換其他 NPN 晶體進行實驗。
- 發燒級連接線:隨附 8 條 25cm 高純度 4N OFC 無氧銅機內線,確保訊號傳輸純淨,音質厚實不虛浮。
為什麼選擇這個套件?
Fuzz Face 的靈魂在於電晶體的增益與配對。本套件讓您跳過繁瑣的基礎焊接,直接進入「調音」階段。配合高品質的 4N OFC 線材,讓您的 DIY 作品無論在耐用度還是音質表現上,都能媲美市售高級效果器。
商品規格
- 電路類型:經典 Fuzz Face (NPN 負地架構)
- 預焊零件:低噪音金屬膜電阻、高品質音訊專用電容
- 附贈晶體:2N2222 x 2
- 附贈線材:4N OFC 無氧銅機內線 (25cm) x 8 條
- 適用:效果器製作愛好者、電子電路教學、音色改裝實驗
💡 溫馨提醒:
本商品為「半成品套件」,仍需具備基本焊接工具與能力以連接外殼配件(如 3PDT 開關、電位器與插座)。這是一個絕佳的實驗平台,歡迎您探索不同 NPN 晶體的音色可能性!
Fuzz Face DIY, NPN Fuzz, 效果器電路板, 2N2222, 4N OFC 線材, 機內連接線, 手工效果器套件, Fuzz套件, 矽晶體Fuzz, 效果器教學





此商品暫時沒有評價