加急單後最快可排日期:通常可當日,排除休息日。
(空檔、休息日公告請見 ig:huaxin.tw 主頁連結內)
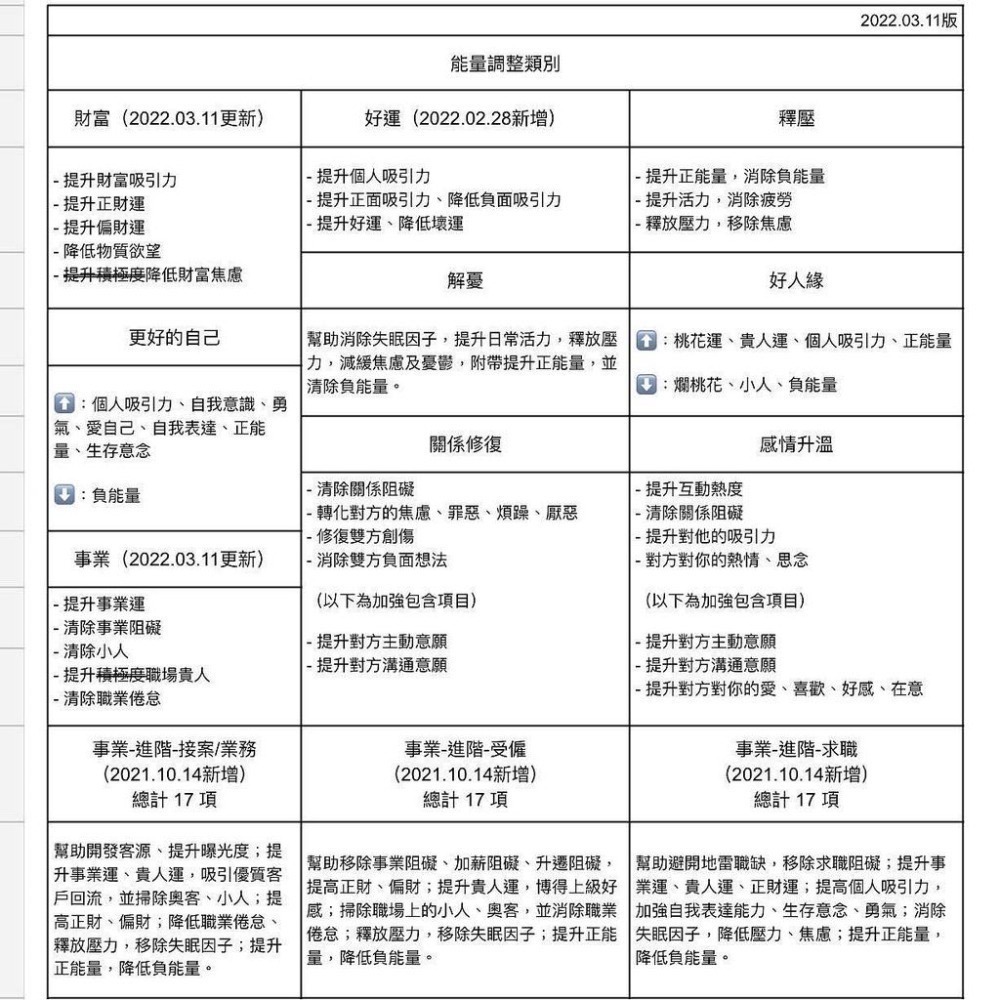
請先把商品說明都看清楚。
可存回數,等待空檔釋出。
(0)至官方帳號:@huaxin 查看空檔;
(1)下單你需要的類別回數;
(2)等待賣家出貨;
(3)賣家出貨後,你按下「完成訂單」按鈕;
(4)加官方帳號:@huaxin 點擊聊天室選單的「剩餘空檔」;
(5)選定空檔並按照範本傳訊息,
首次範本:
(只有❗️第一次需要提供iOPEN Mall帳號) 「iOPEN Mall帳號:______」
「日期」 + 「調整類別」
「生日(非必要)」-「調整對象(雙方分開打)」
「(非必要)縮減至50字以內的大略情況」;
例如:
(只有第一次需要提供iOPEN Mall帳號) iOPEN Mall帳號:hn2571
2/16更好的自己(陳曉明)
2/18感情升溫加強
1990/02/08-陳曉明 1992/10/27-王韋民
(往後下單如果對象相同,可以省略對象+生日)
※關係類別請提供雙方名稱。
第二次以後範本: 「日期」+「調整類別」(對象相同,可以省略)
例如:3/20事業,3/22財富
(6)等待畫心回覆;
(7)排程成功會收到「已排程:日期+調整類別」訊息。
透過官方帳號:@huaxin 會較快回覆。
客戶真實回饋 Instagram:huaxin.tw
★:歡迎事後補上文字評價,文字評價大於50字並五星,可索取8折折價券。
(每一評價領取一次)(不限金額) (評價後請主動截圖傳訊息索取)
【能量調整常見問答】
1. 調整前需要占卜嗎?不需要。如果需要建議,請大致說明情況。
2. 哪時候有空檔?在 ig:huaxin.tw 主頁連結內。
3. 可以直接下單嗎?可以。
4. 可以馬上幫我調嗎?無法。 每個人都是按照排程順序去調整,如當日已滿請加急單。
5. 數值上限是多少?沒有上限,可以超調。
6. 現在下單什麼時候可以調整? 見 ig:huaxin.tw 主頁連結內的空檔、行程表。 也可以聊聊訊息詢問(不會即時回覆)。
7. 為什麼急單那麼貴? 每日上限皆已配合畫心原先的行程,不想負擔急單費不要加急單排後面的空檔就好,並沒有強迫消費。





此商品暫時沒有評價