****遙控器提供非人為損壞 , 新品不良,七天內換新, 如有外觀損毀不在此範圍****
使用說明
1.遙控器安裝電池 (注意電池方向)
2. Chromecast本體按下重置鍵
3. 遙控器同時按住 BACK 和 HOME 鍵,直到您看到遙控器上的脈動燈,然後鬆開。
4. 配對完成
麥克風
你與 Google 交談時會用到這個麥克風。如要進一步瞭解 Google 助理,請詢問「你可以做些什麼?」。使用 Chromecast 聲控器時,你不需說出「Ok Google」即可與 Google 助理交談。
提示:你可以使用聲控器執行多種操作,例如控制電視及搜尋內容等等。
查詢範例:
「有什麼好看的影片?」
「尋找有趣的電影。」
「我要看科幻冒險電視節目。」
LED 燈
你可以透過 LED 燈瞭解遙控器目前的狀態。
瞭解 Chromecast 聲控器上的其他 LED 燈狀態
Chromecast 聲控器的文字說明
將遙控器上的大型環狀按鈕對準電視,平滑的末端朝向自己。平滑的末端為遙控器尾端,按鈕所在的一端則是遙控器頂端。
遙控器頂端
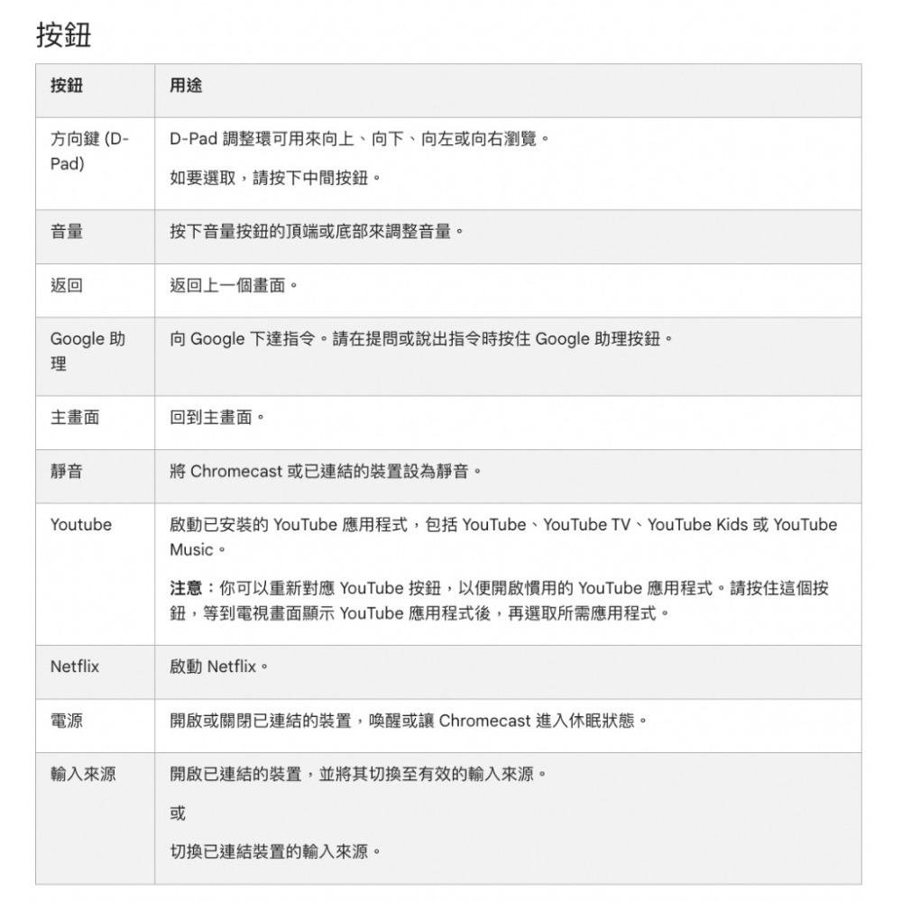
方向鍵 (D-Pad):這個大型的環狀按鈕可上下左右按壓。
D-Pad 中心:這是位於 D-Pad 環狀中心的按鈕。
遙控器右側
音量按鈕是位於頂端附近的長型按鈕,上半部為調高音量,下半部則為調低音量。
左欄按鈕
遙控器的左欄有 4 個整齊排列的按鈕,D-Pad 位於這些按鈕上方。
返回:這是最上面的按鈕。
主畫面:這是第二個按鈕。
YouTube:這是第三個按鈕。
電源:這是底部的小按鈕。
右欄按鈕
遙控器的右欄有 4 個整齊排列的按鈕,D-Pad 位於這些按鈕上方。
Google 助理:這是最上面的按鈕。
靜音:這是第二個按鈕。
Netflix:這是第三個按鈕。
輸入來源:這是底部的小按鈕。





此商品評價平均:
評價總數:
1件
叢**