中文聖經譯本歷經漫長的翻譯階段,在眾多學者與宣教士的多方努力下,前後長達數十年的時間,終使《和合本》聖經於一九一九年問世。其譯文準確、文辭優美,百年來,已普遍為華人教會使用。
《當代譯本》聖經則是由國際聖經協會(Biblica Inc.)召集多位聖經學者、牧者,從希伯來文及希臘文原文譯成。其譯文力求簡潔、易懂,並貼近當代生活;使年輕世代、初信者和慕道友更容易明白聖經的教導。聖經資源中心在二○一五年取得授權後,於二○一六年出版,多年來廣受各教會的推薦使用。
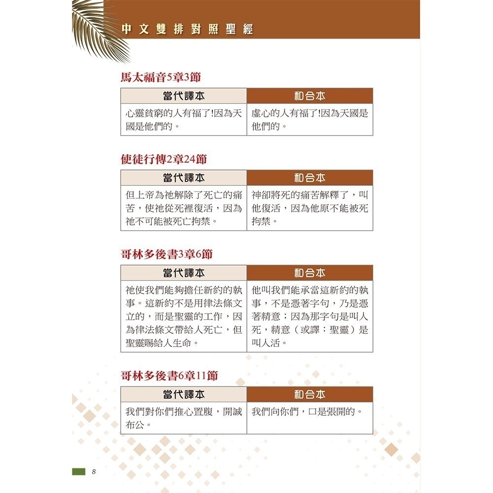
如今,我們將《和合本》聖經與《當代譯本》聖經併同出版,以利弟兄姊妹對照研修,期待能更明白神的教導,以及祂那份雋永不移的愛;從而認識自我生命的價值與意義,並與神建立美好的關係,享受永生的祝福。
/五大特色/
雙色印刷:標題醒目,段落整齊,閱讀舒適。
簡介輔助:每卷皆附簡介,以快速掌握重要信息。
版本對照:當代譯本語意清晰、用詞貼切,可與和合本對照查閱。
圖表說明:部分書卷附地圖及附表,以增進理解。
適讀者眾:適合跨年齡層及欲理解聖經精義者閱讀。

商品貨號:SRCC77BTTI4.201
出版社:聖經資源中心
出版日期:2023-06-01
ISBN:9786267287040
頁數:2448
尺寸:148x210mm
重量:946g





此商品暫時沒有評價